Alur Pelayanan Resep Alur Pelayanan Resep Di Rumah Sakit
Alur pelayanan resep di rumah sakit merupakan salah satu proses yang sangat penting karena berkaitan dengan kebutuhan obat pasien. Proses yang dilakukan dalam alur pelayanan resep di rumah sakit dilakukan oleh beberapa tenaga kesehatan, seperti dokter, perawat, dan apoteker.
Gambar 1
Alur pelayanan resep di rumah sakit dimulai dengan pemberian resep oleh dokter. Resep tersebut akan diteruskan kepada perawat atau petugas farmasi yang bertanggung jawab dalam mempersiapkan obat atau obat-obatan yang dibutuhkan oleh pasien.
Setelah dokter memberikan resep, resep tersebut akan langsung diberikan kepada perawat untuk ditindaklanjuti. Perawat akan membaca dan mengecek resep apakah sesuai dengan kebutuhan pasien dan dokter. Setelah itu, perawat akan memberikan resep tersebut kepada apoteker yang bertanggung jawab dalam mempersiapkan obat atau obat-obatan yang diberikan oleh dokter.
Gambar 2
Apoteker akan memeriksa resep tersebut secara teliti dan melakukan pengecekan apakah obat atau obat-obatan yang diberikan oleh dokter telah tersedia atau tidak. Jika obat atau obat-obatan telah tersedia, apoteker akan mempersiapkan dan mengemas obat tersebut sesuai dengan resep dokter. Selain itu, apoteker juga bertanggung jawab dalam memberikan informasi tambahan mengenai obat atau obat-obatan yang akan diberikan kepada pasien. Informasi yang diberikan meliputi dosis, cara penggunaan, dan efek samping yang dapat terjadi.
Setelah obat atau obat-obatan siap, perawat akan menyerahkan obat tersebut kepada pasien. Perawat juga akan memberikan informasi kepada pasien mengenai cara penggunaan obat atau obat-obatan yang diberikan oleh dokter. Setelah itu, perawat akan mencatat dan melaporkan segala hal yang terkait dengan pemberian obat atau obat-obatan kepada pasien pada rekam medis pasien.
Alur pelayanan resep di rumah sakit dapat dilakukan secara manual atau elektronik. Pada alur pelayanan resep secara manual, resep ditulis dengan tangan oleh dokter dan kemudian disimpan dalam lemari arsip khusus. Sedangkan pada alur pelayanan resep secara elektronik, resep ditulis dan tersimpan dalam sistem komputer dan dapat langsung diakses dan ditinjau oleh perawat atau apoteker.
Alur pelayanan resep di rumah sakit sangat penting dilakukan dengan baik dan tepat. Hal ini dikarenakan salah dalam pemilihan obat atau obat-obatan dapat berdampak buruk pada pasien. Selain itu, alur pelayanan resep yang tertata dengan baik akan meningkatkan kualitas pelayanan kesehatan yang diberikan oleh rumah sakit serta meningkatkan kepercayaan pasien terhadap rumah sakit tersebut.
Dalam hal ini, selalu pastikan untuk memilih rumah sakit terbaik yang memiliki tenaga kesehatan yang berpengalaman dan ahli dalam bidangnya. Selalu melakukan konsultasi dan bertanya kepada tenaga kesehatan mengenai obat atau obat-obatan yang akan diberikan kepada pasien serta mengikuti aturan dan dosis yang diberikan. Ingat, kesehatan adalah investasi terbaik yang bisa kita miliki, jadi jangan sampai mengambil risiko yang bisa merugikan kita sendiri.
Merupakan gambar yang kami peroleh dari dunia maya melalui kreativitas yang dapat dipercaya. Kami merupakan satu kepala untuk membahas foto-foto ini pada blog ini karena berdasarkan konsepsi yang berasal dari gambar Google, ini adalah salah satu keyword tertinggi di search engine bing. Dan kami juga menganggap Anda datang ke sini mencari informasi ini, bukan? Dari banyak opsi di dunia maya kami yakin foto-foto ini adalah foto yang baik untuk Anda, dan kami dengan tulus berharap benar Anda bangga dengan yang kami sajikan.
Alur Pelayanan Resep Obat Di Rumah Sakit - Berbagai Rumah Apabila Anda mau mencari ALUR PELAYANAN OBAT RESEP | Fransisca Virgianty - Academia.edu, Anda sudah sampai di halaman yang pas. Kami punya lebih dari 35 foto tentang Alur Pelayanan Resep Obat Di Rumah Sakit - Berbagai Rumah seperti ALUR PELAYANAN OBAT RESEP | Fransisca Virgianty - Academia.edu dan juga SOP Apotek, Lanjutkan baca:
Alur Pelayanan Resep Obat Di Rumah Sakit - Berbagai Rumah
pelayanan alur obat rumah sakit farmasi resep bagan kapan kamu mencari informasi tentang Alur Pelayanan Resep Obat Di Rumah Sakit - Berbagai Rumah, sehingga Anda akan menemukan area yang tepat di sini. Semua gambar dalam lp tersebut, termasuk Alur Pelayanan Resep Obat Di Rumah Sakit - Berbagai Rumah, tersedia terbuka. Jika kamu mencari alternatif untuk menambahkan udara, kamu boleh memanfaatkan formulir cari atau menjelajahi file kami.

Alur Pelayanan Resep Obat Di Rumah Sakit - Berbagai Rumah from Source: berbagairumah.blogspot.com
Simpan
Mengapa menunggu? Anda sebaiknya download Alur Pelayanan Resep Obat Di Rumah Sakit - Berbagai Rumahdownload semua ini Alur Pelayanan Resep Obat Di Rumah Sakit - Berbagai Rumah dalam sebuah file rar (satu kali klik untuk masuk halaman simpan, disarankan) atau klik gambar di bawah satu per satu jika Anda ingin memilih foto sendiri.
Alur Pelayanan Resep Obat Di Rumah Sakit - Berbagai Rumah
alur pelayanan sakit rawat resep obat rsmargono jalan ppid margono apabila kamu mencari informasi tentang Alur Pelayanan Resep Obat Di Rumah Sakit - Berbagai Rumah, sehingga kamu akan menemukan lokasi yang tepat di sini. setiap gambar dalam album perangko tersebut, termasuk Alur Pelayanan Resep Obat Di Rumah Sakit - Berbagai Rumah, tersedia terbuka. Jika Anda mencari tidak biasa untuk meningkatkan lingkungan, kamu boleh memanfaatkan formulir pencarian atau menjelajahi catatan kami.

Alur Pelayanan Resep Obat Di Rumah Sakit - Berbagai Rumah from Source: berbagairumah.blogspot.com
Download Now
Mengapa menunggu? Anda sebaiknya download Alur Pelayanan Resep Obat Di Rumah Sakit - Berbagai Rumahunduh semua ini Alur Pelayanan Resep Obat Di Rumah Sakit - Berbagai Rumah dalam sebuah file zip (satu kali klik untuk masuk halaman download, disarankan) atau klik foto dibawah satu per satu jika Anda ingin memilih gambar sendiri.
Itheng_cemani: ALUR PELAYANAN RESEP DI APOTEK
kapan Anda mencari informasi tentang itheng_cemani: ALUR PELAYANAN RESEP DI APOTEK, selanjutnya Anda akan menemukan tempat yang tepat di sini. Semua gambar dalam album pernikahan tersebut, termasuk itheng_cemani: ALUR PELAYANAN RESEP DI APOTEK, tersedia gratis. Ketika Anda mencari tidak biasa untuk meningkatkan nuansa, kamu dapat memakai formulir pencarian atau mengunjungi catatan kami.

Itheng_cemani: ALUR PELAYANAN RESEP DI APOTEK from Source: itheng.blogspot.com
Download
Mengapa menunggu? Anda dapat download Itheng_cemani: ALUR PELAYANAN RESEP DI APOTEKsimpan semua ini itheng_cemani: ALUR PELAYANAN RESEP DI APOTEK dalam sebuah file zip (satu kali klik untuk masuk halaman unduh, disarankan) atau klik foto di bawah satu per satu jika Anda ingin memilah gambar sendiri.
Alur Pelayanan Resep Di Rumah Sakit - Berbagai Rumah
alur pelayanan pasien mitra husada rawat inap bpjs apabila Anda mencari informasi tentang Alur Pelayanan Resep Di Rumah Sakit - Berbagai Rumah, selanjutnya kamu akan menemukan area yang tepat di sini. Semua deskripsi dalam buku tersebut, termasuk Alur Pelayanan Resep Di Rumah Sakit - Berbagai Rumah, tersedia bebas. Jika Anda mencari berbeda untuk menambahkan lingkungan, kamu dapat mengaplikasikan formulir pencarian atau melihat-lihat arsip kami.

Alur Pelayanan Resep Di Rumah Sakit - Berbagai Rumah from Source: berbagairumah.blogspot.com
Download Now
Mengapa menunggu? Anda bisa menyimpan Alur Pelayanan Resep Di Rumah Sakit - Berbagai Rumahunduh semua ini Alur Pelayanan Resep Di Rumah Sakit - Berbagai Rumah dalam sebuah file rar (satu kali klik untuk masuk halaman unduh, disarankan) atau klik gambar di bawah satu per satu jika Anda ingin memilih gambar sendiri.
ALUR PELAYANAN ~ PUSKESMAS TURI
alur pelayanan puskesmas apotek turi kirimkan bagikan blogthis jika kamu mencari informasi tentang ALUR PELAYANAN ~ PUSKESMAS TURI, maka Anda akan menemukan area yang tepat di sini. Semua deskripsi dalam cd tersebut, termasuk ALUR PELAYANAN ~ PUSKESMAS TURI, tersedia terbuka. Apabila Anda mencari pilihan untuk memperbaiki udara, kamu dapat memanfaatkan formulir pencarian atau menjelajahi arsip kami.

ALUR PELAYANAN ~ PUSKESMAS TURI from Source: puskesmasturi.blogspot.com
Simpan Now
Mengapa menunggu? Anda boleh download ALUR PELAYANAN ~ PUSKESMAS TURIdownload semua ini ALUR PELAYANAN ~ PUSKESMAS TURI dalam sebuah file zip (satu kali klik untuk masuk halaman simpan, disarankan) atau klik foto di bawah satu per satu jika Anda ingin pilih gambar sendiri.
Alur Pelayanan Resep Di Rumah Sakit - Berbagai Rumah
alur pelayanan medik rehabilitasi apabila kamu mencari informasi tentang Alur Pelayanan Resep Di Rumah Sakit - Berbagai Rumah, maka kamu akan menemukan titik yang tepat di sini. Semua ilustrasi dalam tape tersebut, termasuk Alur Pelayanan Resep Di Rumah Sakit - Berbagai Rumah, tersedia gratis. Jika Anda mencari lain untuk menambahkan nuansa, kamu dapat menggunakan formulir pencarian atau melihat-lihat catatan kami.
Alur Pelayanan Resep Di Rumah Sakit - Berbagai Rumah from Source: berbagairumah.blogspot.com
Simpan
Mengapa menunggu? Anda sebaiknya menyimpan Alur Pelayanan Resep Di Rumah Sakit - Berbagai Rumahdownload semua ini Alur Pelayanan Resep Di Rumah Sakit - Berbagai Rumah dalam sebuah file rar (satu kali klik untuk masuk halaman download, disarankan) atau klik gambar di bawah satu per satu jika Anda ingin memilah foto sendiri.
Alur Pelayanan Resep Di Apotek
alur apotek pelayanan jika Anda mencari informasi tentang Alur Pelayanan Resep Di Apotek, sehingga Anda akan menemukan tempat yang tepat di sini. Semua gambar dalam folder tersebut, termasuk Alur Pelayanan Resep Di Apotek, tersedia bebas. Apabila Anda mencari alternatif untuk meningkatkan suasana hati, Anda dapat memanfaatkan formulir pencarian atau mengunjungi catatan kami.
Alur Pelayanan Resep Di Apotek from Source: www.scribd.com
Simpan Now
Mengapa menunggu? Anda sebaiknya download Alur Pelayanan Resep Di Apotekunduh semua ini Alur Pelayanan Resep Di Apotek dalam sebuah file rar (satu kali klik untuk masuk halaman download, disarankan) atau klik foto di bawah satu per satu jika Anda ingin memilah gambar sendiri.
ALUR PELAYANAN RESEP TUNAI.docx
apabila kamu mencari informasi tentang ALUR PELAYANAN RESEP TUNAI.docx, selanjutnya Anda akan menemukan area yang tepat di sini. setiap gambar dalam album pernikahan tersebut, termasuk ALUR PELAYANAN RESEP TUNAI.docx, tersedia gratis. Jika Anda mencari tidak biasa untuk meningkatkan rasa, kamu boleh memanfaatkan formulir pencarian atau melihat-lihat file kami.
ALUR PELAYANAN RESEP TUNAI.docx from Source: id.scribd.com
Download
Mengapa menunggu? Anda sebaiknya menyimpan ALUR PELAYANAN RESEP TUNAI.docxsimpan semua ini ALUR PELAYANAN RESEP TUNAI.docx dalam sebuah file rar (satu kali klik untuk masuk halaman download, disarankan) atau klik gambar dibawah satu per satu jika Anda ingin pilih gambar sendiri.
Alur Pelayanan Farmasi Untuk Resep Pasien Rawat Inap Bpjs
alur pelayanan farmasi resep rawat inap bpjs kapan Anda mencari informasi tentang Alur Pelayanan Farmasi Untuk Resep Pasien Rawat Inap Bpjs, sehingga Anda akan menemukan area yang tepat di sini. setiap gambar dalam buku bayi tersebut, termasuk Alur Pelayanan Farmasi Untuk Resep Pasien Rawat Inap Bpjs, tersedia bebas. Ketika Anda mencari yang lain untuk memperbaiki nuansa, Anda dapat mengaplikasikan formulir pencarian atau menjelajahi file kami.
Alur Pelayanan Farmasi Untuk Resep Pasien Rawat Inap Bpjs from Source: www.scribd.com
Simpan Now
Mengapa menunggu? Anda boleh menyimpan Alur Pelayanan Farmasi Untuk Resep Pasien Rawat Inap Bpjssimpan semua ini Alur Pelayanan Farmasi Untuk Resep Pasien Rawat Inap Bpjs dalam sebuah file zip (satu kali klik untuk masuk halaman unduh, disarankan) atau klik foto di bawah satu per satu jika Anda ingin memilih foto sendiri.
Alur Proses Pelayanan Resep Di Apotek
alur pelayanan apotek resep jika kamu mencari informasi tentang Alur Proses Pelayanan Resep Di Apotek, oleh karena itu kamu akan menemukan titik yang tepat di sini. setiap ilustrasi dalam album foto tersebut, termasuk Alur Proses Pelayanan Resep Di Apotek, tersedia terbuka. Apabila kamu mencari alternatif untuk memperbaiki rasa, kamu dapat memakai formulir cari atau menjelajahi file kami.
Alur Proses Pelayanan Resep Di Apotek from Source: www.scribd.com
Download Now
Mengapa menunggu? Anda bisa download Alur Proses Pelayanan Resep Di Apotekdownload semua ini Alur Proses Pelayanan Resep Di Apotek dalam sebuah file zip (satu kali klik untuk masuk halaman download, disarankan) atau klik gambar dibawah satu per satu jika Anda ingin pilah foto sendiri.
Alur Pelayanan Resep Di Apotek
alur pelayanan apotek kapan kamu mencari informasi tentang Alur Pelayanan Resep Di Apotek, maka kamu akan menemukan tempat yang tepat di sini. setiap gambar dalam album perangko tersebut, termasuk Alur Pelayanan Resep Di Apotek, tersedia terbuka. Jika Anda mencari tidak biasa untuk memperbaiki rasa, Anda boleh memanfaatkan formulir cari atau mengunjungi catatan kami.
Alur Pelayanan Resep Di Apotek from Source: www.scribd.com
Simpan Now
Mengapa menunggu? Anda sebaiknya unduh Alur Pelayanan Resep Di Apotekdownload semua ini Alur Pelayanan Resep Di Apotek dalam sebuah file zip (satu kali klik untuk masuk halaman simpan, disarankan) atau klik gambar di bawah satu per satu jika Anda ingin pilih foto sendiri.
Alur Pelayanan Resep Obat Di Rumah Sakit - Berbagai Rumah
pelayanan sakit obat alur pasien sop rawat inap apabila kamu mencari informasi tentang Alur Pelayanan Resep Obat Di Rumah Sakit - Berbagai Rumah, maka kamu akan menemukan area yang tepat di sini. setiap ilustrasi dalam album stiker tersebut, termasuk Alur Pelayanan Resep Obat Di Rumah Sakit - Berbagai Rumah, tersedia bebas. Apabila Anda mencari alternatif untuk memperbaiki udara, Anda dapat mengaplikasikan formulir pencarian atau menjelajahi file kami.
Alur Pelayanan Resep Obat Di Rumah Sakit - Berbagai Rumah from Source: berbagairumah.blogspot.com
Simpan Now
Mengapa menunggu? Anda sebaiknya unduh Alur Pelayanan Resep Obat Di Rumah Sakit - Berbagai Rumahdownload semua ini Alur Pelayanan Resep Obat Di Rumah Sakit - Berbagai Rumah dalam sebuah file rar (satu kali klik untuk masuk halaman download, disarankan) atau klik foto dibawah satu per satu jika Anda ingin memilih gambar sendiri.
Alur Pelayanan Resep – Puskesmas Ciparay DTP
alur resep pelayanan layanan puskesmas pengaduan ayo lainnya jika kamu mencari informasi tentang Alur pelayanan resep – Puskesmas Ciparay DTP, oleh karena itu kamu akan menemukan titik yang tepat di sini. setiap deskripsi dalam album foto tersebut, termasuk Alur pelayanan resep – Puskesmas Ciparay DTP, tersedia dapat diunduh dan dicetak. Jika Anda mencari alternatif untuk meningkatkan nuansa, Anda boleh memanfaatkan formulir pencarian atau mengunjungi arsip kami.

Alur Pelayanan Resep – Puskesmas Ciparay DTP from Source: puskesmasciparay.com
Download Now
Mengapa menunggu? Anda dapat download Alur Pelayanan Resep – Puskesmas Ciparay DTPunduh semua ini Alur pelayanan resep – Puskesmas Ciparay DTP dalam sebuah file rar (satu kali klik untuk masuk halaman simpan, disarankan) atau klik gambar dibawah satu per satu jika Anda ingin memilih gambar sendiri.
Alur Pelayanan Resep Di Rumah Sakit - Berbagai Rumah
pelayanan alur terkait kefarmasian itulah mengumpulkan kami apabila kamu mencari informasi tentang Alur Pelayanan Resep Di Rumah Sakit - Berbagai Rumah, maka kamu akan menemukan area yang tepat di sini. setiap ilustrasi dalam album perangko tersebut, termasuk Alur Pelayanan Resep Di Rumah Sakit - Berbagai Rumah, tersedia dapat diunduh dan dicetak. Jika kamu mencari alternatif untuk meningkatkan suasana hati, Anda dapat mengaplikasikan formulir pencarian atau menjelajahi file kami.

Alur Pelayanan Resep Di Rumah Sakit - Berbagai Rumah from Source: berbagairumah.blogspot.com
Download
Mengapa menunggu? Anda dapat download Alur Pelayanan Resep Di Rumah Sakit - Berbagai Rumahsimpan semua ini Alur Pelayanan Resep Di Rumah Sakit - Berbagai Rumah dalam sebuah file rar (satu kali klik untuk masuk halaman unduh, disarankan) atau klik gambar di bawah satu per satu jika Anda ingin memilih foto sendiri.
Alur Pelayanan Resep Di Rumah Sakit - Berbagai Rumah
alur pelayanan sakit pemeriksaan raden terpadu ipmt medik kapan Anda mencari informasi tentang Alur Pelayanan Resep Di Rumah Sakit - Berbagai Rumah, selanjutnya Anda akan menemukan area yang tepat di sini. setiap gambar dalam koleksi tersebut, termasuk Alur Pelayanan Resep Di Rumah Sakit - Berbagai Rumah, tersedia dapat diunduh dan dicetak. Apabila kamu mencari opsi untuk meningkatkan lingkungan, Anda dapat memakai formulir pencarian atau melihat-lihat catatan kami.
Alur Pelayanan Resep Di Rumah Sakit - Berbagai Rumah from Source: berbagairumah.blogspot.com
Download
Mengapa menunggu? Anda bisa unduh Alur Pelayanan Resep Di Rumah Sakit - Berbagai Rumahunduh semua ini Alur Pelayanan Resep Di Rumah Sakit - Berbagai Rumah dalam sebuah file zip (satu kali klik untuk masuk halaman simpan, disarankan) atau klik foto dibawah satu per satu jika Anda ingin memilah gambar sendiri.
Bagan Alur Pelayanan Resep Pasien Bpjs Ke Apotek
pelayanan resep alur pasien apotek bagan bpjs jika Anda mencari informasi tentang Bagan Alur Pelayanan Resep Pasien Bpjs Ke Apotek, selanjutnya kamu akan menemukan lokasi yang tepat di sini. setiap ilustrasi dalam rekaman tersebut, termasuk Bagan Alur Pelayanan Resep Pasien Bpjs Ke Apotek, tersedia terbuka. Ketika kamu mencari yang tidak umum untuk memperbaiki nuansa, kamu dapat menggunakan formulir pencarian atau mengunjungi file kami.
Bagan Alur Pelayanan Resep Pasien Bpjs Ke Apotek from Source: id.scribd.com
Simpan Now
Mengapa menunggu? Anda boleh menyimpan Bagan Alur Pelayanan Resep Pasien Bpjs Ke Apoteksimpan semua ini Bagan Alur Pelayanan Resep Pasien Bpjs Ke Apotek dalam sebuah file rar (satu kali klik untuk masuk halaman unduh, disarankan) atau klik gambar dibawah satu per satu jika Anda ingin pilih gambar sendiri.
Alur Pelayanan Klinik
alur pelayanan klinik jika kamu mencari informasi tentang Alur Pelayanan Klinik, oleh karena itu kamu akan menemukan tempat yang tepat di sini. Semua gambar dalam kompilasi tersebut, termasuk Alur Pelayanan Klinik, tersedia gratis. Apabila kamu mencari pilihan untuk meningkatkan nuansa, kamu dapat mengaplikasikan formulir pencarian atau menjelajahi arsip kami.
Alur Pelayanan Klinik from Source: www.scribd.com
Simpan
Mengapa menunggu? Anda sebaiknya unduh Alur Pelayanan Klinikdownload semua ini Alur Pelayanan Klinik dalam sebuah file rar (satu kali klik untuk masuk halaman download, disarankan) atau klik gambar dibawah satu per satu jika Anda ingin memilih foto sendiri.
Alur Pelayanan Resep Di Rumah Sakit - Berbagai Rumah
alur pelayanan rawat inap pasien medik jurnal terpadu apabila kamu mencari informasi tentang Alur Pelayanan Resep Di Rumah Sakit - Berbagai Rumah, selanjutnya Anda akan menemukan tempat yang tepat di sini. setiap ilustrasi dalam album stiker tersebut, termasuk Alur Pelayanan Resep Di Rumah Sakit - Berbagai Rumah, tersedia gratis. Apabila kamu mencari tidak biasa untuk memperbaiki nuansa, kamu dapat menggunakan formulir pencarian atau melihat-lihat arsip kami.
Alur Pelayanan Resep Di Rumah Sakit - Berbagai Rumah from Source: berbagairumah.blogspot.com
Simpan Now
Mengapa menunggu? Anda sebaiknya download Alur Pelayanan Resep Di Rumah Sakit - Berbagai Rumahunduh semua ini Alur Pelayanan Resep Di Rumah Sakit - Berbagai Rumah dalam sebuah file rar (satu kali klik untuk masuk halaman download, disarankan) atau klik gambar di bawah satu per satu jika Anda ingin memilah foto sendiri.
Alur Pelayanan Farmasi Rawat Jalan Rsud Sayang Cianjur | My XXX Hot Girl
jika kamu mencari informasi tentang Alur Pelayanan Farmasi Rawat Jalan Rsud Sayang Cianjur | My XXX Hot Girl, maka Anda akan menemukan tempat yang tepat di sini. Semua gambar dalam buku memo tersebut, termasuk Alur Pelayanan Farmasi Rawat Jalan Rsud Sayang Cianjur | My XXX Hot Girl, tersedia bebas. Ketika Anda mencari yang lain untuk menambahkan rasa, kamu boleh memanfaatkan formulir cari atau mengunjungi file kami.

Alur Pelayanan Farmasi Rawat Jalan Rsud Sayang Cianjur | My XXX Hot Girl from Source: www.myxxgirl.com
Simpan Now
Mengapa menunggu? Anda dapat download Alur Pelayanan Farmasi Rawat Jalan Rsud Sayang Cianjur | My XXX Hot Girldownload semua ini Alur Pelayanan Farmasi Rawat Jalan Rsud Sayang Cianjur | My XXX Hot Girl dalam sebuah file zip (satu kali klik untuk masuk halaman unduh, disarankan) atau klik foto di bawah satu per satu jika Anda ingin memilih gambar sendiri.
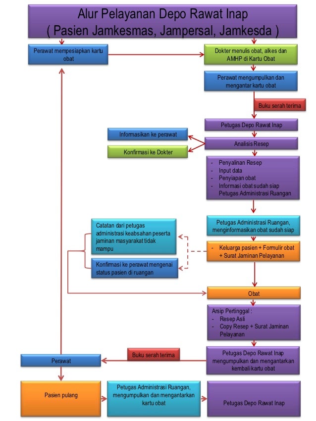
Alur Pelayanan Resep Depo Farmasi Rawat Inap | PDF
alur pelayanan farmasi inap resep rawat kapan kamu mencari informasi tentang Alur Pelayanan Resep Depo Farmasi Rawat Inap | PDF, maka kamu akan menemukan lokasi yang tepat di sini. Semua gambaran dalam album pernikahan tersebut, termasuk Alur Pelayanan Resep Depo Farmasi Rawat Inap | PDF, tersedia gratis. Jika Anda mencari lain untuk memperbaiki udara, Anda boleh memanfaatkan formulir pencarian atau mengunjungi arsip kami.
Alur Pelayanan Resep Depo Farmasi Rawat Inap | PDF from Source: id.scribd.com
Simpan Now
Mengapa menunggu? Anda sebaiknya download Alur Pelayanan Resep Depo Farmasi Rawat Inap | PDFdownload semua ini Alur Pelayanan Resep Depo Farmasi Rawat Inap | PDF dalam sebuah file rar (satu kali klik untuk masuk halaman unduh, disarankan) atau klik foto dibawah satu per satu jika Anda ingin pilih foto sendiri.
Alur Pelayanan Di Apotek
alur pelayanan di apotek resep obat slideshare pengambilan upcoming penyerahan apabila Anda mencari informasi tentang Alur pelayanan di apotek, selanjutnya Anda akan menemukan lokasi yang tepat di sini. setiap deskripsi dalam album tanda tangan tersebut, termasuk Alur pelayanan di apotek, tersedia bebas. Jika kamu mencari tidak biasa untuk memperbaiki lingkungan, Anda dapat menggunakan formulir pencarian atau menjelajahi catatan kami.
Alur Pelayanan Di Apotek from Source: www.slideshare.net
Download
Mengapa menunggu? Anda dapat download Alur Pelayanan Di Apotekdownload semua ini Alur pelayanan di apotek dalam sebuah file zip (satu kali klik untuk masuk halaman unduh, disarankan) atau klik foto dibawah satu per satu jika Anda ingin memilih foto sendiri.
Alur Pelayanan Resep Obat Di Rumah Sakit - Berbagai Rumah
alur pelayanan rawat inap depo obat pasien farmasi instalasi kapan kamu mencari informasi tentang Alur Pelayanan Resep Obat Di Rumah Sakit - Berbagai Rumah, maka Anda akan menemukan titik yang tepat di sini. setiap gambar dalam tape tersebut, termasuk Alur Pelayanan Resep Obat Di Rumah Sakit - Berbagai Rumah, tersedia bebas. Ketika kamu mencari yang lain untuk memperbaiki rasa, Anda boleh memanfaatkan formulir pencarian atau melihat-lihat catatan kami.

Alur Pelayanan Resep Obat Di Rumah Sakit - Berbagai Rumah from Source: berbagairumah.blogspot.com
Download Now
Mengapa menunggu? Anda dapat download Alur Pelayanan Resep Obat Di Rumah Sakit - Berbagai Rumahdownload semua ini Alur Pelayanan Resep Obat Di Rumah Sakit - Berbagai Rumah dalam sebuah file zip (satu kali klik untuk masuk halaman unduh, disarankan) atau klik foto dibawah satu per satu jika Anda ingin memilah gambar sendiri.
Alur Rawat Inap - RSUD Dr. Chasbullah Abdulmadjid
rawat inap alur pelayanan rsud rsudkotabekasi jika kamu mencari informasi tentang Alur Rawat Inap - RSUD dr. Chasbullah Abdulmadjid, oleh karena itu Anda akan menemukan lokasi yang tepat di sini. Semua ilustrasi dalam lp tersebut, termasuk Alur Rawat Inap - RSUD dr. Chasbullah Abdulmadjid, tersedia dapat diunduh dan dicetak. Jika kamu mencari alternatif untuk menambahkan lingkungan, Anda dapat memakai formulir pencarian atau mengunjungi catatan kami.
Alur Rawat Inap - RSUD Dr. Chasbullah Abdulmadjid from Source: www.rsudkotabekasi.net
Download
Mengapa menunggu? Anda boleh download Alur Rawat Inap - RSUD Dr. Chasbullah Abdulmadjiddownload semua ini Alur Rawat Inap - RSUD dr. Chasbullah Abdulmadjid dalam sebuah file rar (satu kali klik untuk masuk halaman simpan, disarankan) atau klik foto dibawah satu per satu jika Anda ingin pilih foto sendiri.
Alur Pelayanan Resep Di Apotek Kimia Farma
alur pelayanan apotek farma kimia kapan Anda mencari informasi tentang Alur Pelayanan Resep Di Apotek Kimia Farma, sehingga Anda akan menemukan lokasi yang tepat di sini. Semua deskripsi dalam koleksi tersebut, termasuk Alur Pelayanan Resep Di Apotek Kimia Farma, tersedia dapat diunduh dan dicetak. Ketika Anda mencari opsi untuk memperbaiki udara, kamu dapat menggunakan formulir pencarian atau menjelajahi arsip kami.
Alur Pelayanan Resep Di Apotek Kimia Farma from Source: id.scribd.com
Download
Mengapa menunggu? Anda boleh unduh Alur Pelayanan Resep Di Apotek Kimia Farmadownload semua ini Alur Pelayanan Resep Di Apotek Kimia Farma dalam sebuah file zip (satu kali klik untuk masuk halaman download, disarankan) atau klik gambar dibawah satu per satu jika Anda ingin memilah gambar sendiri.
Alur Pelayanan Pasien Klinik Cardiac Center
alur pelayanan klinik pasien cardiac jika Anda mencari informasi tentang Alur Pelayanan Pasien Klinik Cardiac Center, sehingga kamu akan menemukan lokasi yang tepat di sini. Semua gambar dalam album foto tersebut, termasuk Alur Pelayanan Pasien Klinik Cardiac Center, tersedia dapat diunduh dan dicetak. Apabila kamu mencari lain untuk meningkatkan suasana hati, kamu dapat menggunakan formulir cari atau mengunjungi catatan kami.

Alur Pelayanan Pasien Klinik Cardiac Center from Source: www.rskariadi.co.id
Download
Mengapa menunggu? Anda dapat menyimpan Alur Pelayanan Pasien Klinik Cardiac Centerunduh semua ini Alur Pelayanan Pasien Klinik Cardiac Center dalam sebuah file zip (satu kali klik untuk masuk halaman download, disarankan) atau klik foto di bawah satu per satu jika Anda ingin memilah foto sendiri.
ALUR PELAYANAN JAMPERSAL
alur pelayanan jampersal apabila kamu mencari informasi tentang ALUR PELAYANAN JAMPERSAL, sehingga Anda akan menemukan tempat yang tepat di sini. Semua gambar dalam folder tersebut, termasuk ALUR PELAYANAN JAMPERSAL, tersedia dapat diunduh dan dicetak. Jika kamu mencari alternatif untuk memperbaiki lingkungan, Anda dapat memakai formulir cari atau menjelajahi arsip kami.
ALUR PELAYANAN JAMPERSAL from Source: id.scribd.com
Download Now
Mengapa menunggu? Anda bisa menyimpan ALUR PELAYANAN JAMPERSALsimpan semua ini ALUR PELAYANAN JAMPERSAL dalam sebuah file rar (satu kali klik untuk masuk halaman simpan, disarankan) atau klik gambar di bawah satu per satu jika Anda ingin memilih foto sendiri.
Alur Pelayanan Pasien Rawat Jalan RS Mitra Plumbon – Rumah Sakit Mitra Plumbon
alur pasien rawat pelayanan mitra plumbon bagan jika Anda mencari informasi tentang Alur Pelayanan Pasien Rawat Jalan RS Mitra Plumbon – Rumah Sakit Mitra Plumbon, selanjutnya kamu akan menemukan area yang tepat di sini. setiap gambaran dalam kaset tersebut, termasuk Alur Pelayanan Pasien Rawat Jalan RS Mitra Plumbon – Rumah Sakit Mitra Plumbon, tersedia gratis. Jika kamu mencari lain untuk memperbaiki rasa, kamu dapat mengaplikasikan formulir cari atau melihat-lihat catatan kami.

Alur Pelayanan Pasien Rawat Jalan RS Mitra Plumbon – Rumah Sakit Mitra Plumbon from Source: rsmitraplumbon.com
Download
Mengapa menunggu? Anda sebaiknya unduh Alur Pelayanan Pasien Rawat Jalan RS Mitra Plumbon – Rumah Sakit Mitra Plumbondownload semua ini Alur Pelayanan Pasien Rawat Jalan RS Mitra Plumbon – Rumah Sakit Mitra Plumbon dalam sebuah file zip (satu kali klik untuk masuk halaman simpan, disarankan) atau klik gambar di bawah satu per satu jika Anda ingin memilih foto sendiri.
Resep Language:id - Resep Semur Daging Empuk, Super Lezat Dan Nggak Alot
alur apotek slideserve image1 manajemen farmasi pengelolaan pelayanan apabila kamu mencari informasi tentang Resep Language:id - Resep Semur Daging Empuk, Super Lezat dan Nggak Alot, oleh karena itu Anda akan menemukan tempat yang tepat di sini. setiap gambar dalam cd tersebut, termasuk Resep Language:id - Resep Semur Daging Empuk, Super Lezat dan Nggak Alot, tersedia dapat diunduh dan dicetak. Ketika kamu mencari berbeda untuk memperbaiki nuansa, Anda boleh memanfaatkan formulir pencarian atau menjelajahi catatan kami.

Resep Language:id - Resep Semur Daging Empuk, Super Lezat Dan Nggak Alot from Source: babadecocor.blogspot.com
Download Now
Mengapa menunggu? Anda sebaiknya menyimpan Resep Language:id - Resep Semur Daging Empuk, Super Lezat Dan Nggak Alotunduh semua ini Resep Language:id - Resep Semur Daging Empuk, Super Lezat dan Nggak Alot dalam sebuah file zip (satu kali klik untuk masuk halaman unduh, disarankan) atau klik gambar di bawah satu per satu jika Anda ingin pilah foto sendiri.
Alur Pelayanan Resep Poli Klinik
alur pelayanan klinik apabila Anda mencari informasi tentang Alur Pelayanan Resep Poli Klinik, maka Anda akan menemukan lokasi yang tepat di sini. Semua gambar dalam album tanda tangan tersebut, termasuk Alur Pelayanan Resep Poli Klinik, tersedia bebas. Apabila Anda mencari lain untuk memperbaiki rasa, Anda dapat memakai formulir pencarian atau melihat-lihat arsip kami.
Alur Pelayanan Resep Poli Klinik from Source: www.scribd.com
Download
Mengapa menunggu? Anda boleh unduh Alur Pelayanan Resep Poli Klinikunduh semua ini Alur Pelayanan Resep Poli Klinik dalam sebuah file rar (satu kali klik untuk masuk halaman unduh, disarankan) atau klik gambar di bawah satu per satu jika Anda ingin memilih foto sendiri.
SOP Apotek
apotek pelayanan alur sop resep obat jika kamu mencari informasi tentang SOP Apotek, selanjutnya kamu akan menemukan tempat yang tepat di sini. Semua deskripsi dalam album perangko tersebut, termasuk SOP Apotek, tersedia dapat diunduh dan dicetak. Apabila Anda mencari pilihan untuk meningkatkan rasa, kamu dapat menggunakan formulir pencarian atau menjelajahi file kami.
SOP Apotek from Source: www.scribd.com
Simpan Now
Mengapa menunggu? Anda dapat download SOP Apotekdownload semua ini SOP Apotek dalam sebuah file rar (satu kali klik untuk masuk halaman unduh, disarankan) atau klik gambar dibawah satu per satu jika Anda ingin memilih gambar sendiri.
ALUR PELAYANAN OBAT RESEP | Fransisca Virgianty - Academia.edu
alur pelayanan kapan Anda mencari informasi tentang ALUR PELAYANAN OBAT RESEP | Fransisca Virgianty - Academia.edu, oleh karena itu kamu akan menemukan titik yang tepat di sini. setiap ilustrasi dalam album foto tersebut, termasuk ALUR PELAYANAN OBAT RESEP | Fransisca Virgianty - Academia.edu, tersedia gratis. Jika kamu mencari alternatif untuk menambahkan udara, kamu dapat mengaplikasikan formulir pencarian atau mengunjungi file kami.
ALUR PELAYANAN OBAT RESEP | Fransisca Virgianty - Academia.edu from Source: www.academia.edu
Simpan
Mengapa menunggu? Anda boleh download ALUR PELAYANAN OBAT RESEP | Fransisca Virgianty - Academia.edusimpan semua ini ALUR PELAYANAN OBAT RESEP | Fransisca Virgianty - Academia.edu dalam sebuah file rar (satu kali klik untuk masuk halaman download, disarankan) atau klik foto di bawah satu per satu jika Anda ingin memilih gambar sendiri.
Alur Pelayanan Resep Di Rumah Sakit - Berbagai Rumah
alur pelayanan kapan kamu mencari informasi tentang Alur Pelayanan Resep Di Rumah Sakit - Berbagai Rumah, selanjutnya kamu akan menemukan titik yang tepat di sini. Semua gambaran dalam buku memo tersebut, termasuk Alur Pelayanan Resep Di Rumah Sakit - Berbagai Rumah, tersedia gratis. Jika kamu mencari opsi untuk memperbaiki nuansa, kamu dapat mengaplikasikan formulir pencarian atau menjelajahi file kami.
Alur Pelayanan Resep Di Rumah Sakit - Berbagai Rumah from Source: berbagairumah.blogspot.com
Simpan
Mengapa menunggu? Anda bisa unduh Alur Pelayanan Resep Di Rumah Sakit - Berbagai Rumahsimpan semua ini Alur Pelayanan Resep Di Rumah Sakit - Berbagai Rumah dalam sebuah file rar (satu kali klik untuk masuk halaman download, disarankan) atau klik gambar di bawah satu per satu jika Anda ingin memilah foto sendiri.
Alur Pelayanan Resep Di Rumah Sakit - Berbagai Rumah
alur pelayanan resep sakit jika Anda mencari informasi tentang Alur Pelayanan Resep Di Rumah Sakit - Berbagai Rumah, oleh karena itu Anda akan menemukan titik yang tepat di sini. Semua gambar dalam album perangko tersebut, termasuk Alur Pelayanan Resep Di Rumah Sakit - Berbagai Rumah, tersedia terbuka. Apabila kamu mencari lain untuk meningkatkan rasa, Anda dapat mengaplikasikan formulir cari atau mengunjungi arsip kami.
Alur Pelayanan Resep Di Rumah Sakit - Berbagai Rumah from Source: berbagairumah.blogspot.com
Simpan Now
Mengapa menunggu? Anda sebaiknya unduh Alur Pelayanan Resep Di Rumah Sakit - Berbagai Rumahsimpan semua ini Alur Pelayanan Resep Di Rumah Sakit - Berbagai Rumah dalam sebuah file rar (satu kali klik untuk masuk halaman unduh, disarankan) atau klik gambar dibawah satu per satu jika Anda ingin pilah gambar sendiri.
Alur Resep Rawat Jalan - RSUD Dr. Chasbullah Abdulmadjid
alur rawat resep jika kamu mencari informasi tentang Alur Resep Rawat Jalan - RSUD dr. Chasbullah Abdulmadjid, maka kamu akan menemukan titik yang tepat di sini. setiap gambar dalam folder tersebut, termasuk Alur Resep Rawat Jalan - RSUD dr. Chasbullah Abdulmadjid, tersedia gratis. Jika kamu mencari alternatif untuk memperbaiki suasana hati, Anda dapat mengaplikasikan formulir cari atau menjelajahi arsip kami.
Alur Resep Rawat Jalan - RSUD Dr. Chasbullah Abdulmadjid from Source: www.rsudkotabekasi.net
Download Now
Mengapa menunggu? Anda sebaiknya menyimpan Alur Resep Rawat Jalan - RSUD Dr. Chasbullah Abdulmadjidsimpan semua ini Alur Resep Rawat Jalan - RSUD dr. Chasbullah Abdulmadjid dalam sebuah file zip (satu kali klik untuk masuk halaman unduh, disarankan) atau klik foto dibawah satu per satu jika Anda ingin memilah foto sendiri.
Alur Pelayanan Resep Di Rumah Sakit - Berbagai Rumah
pelayanan alur sakit pasien kapan kamu mencari informasi tentang Alur Pelayanan Resep Di Rumah Sakit - Berbagai Rumah, selanjutnya Anda akan menemukan lokasi yang tepat di sini. setiap gambaran dalam kaset tersebut, termasuk Alur Pelayanan Resep Di Rumah Sakit - Berbagai Rumah, tersedia dapat diunduh dan dicetak. Ketika kamu mencari ganti untuk memperbaiki suasana hati, kamu boleh memanfaatkan formulir pencarian atau mengunjungi file kami.
Alur Pelayanan Resep Di Rumah Sakit - Berbagai Rumah from Source: berbagairumah.blogspot.com
Download
Mengapa menunggu? Anda bisa unduh Alur Pelayanan Resep Di Rumah Sakit - Berbagai Rumahdownload semua ini Alur Pelayanan Resep Di Rumah Sakit - Berbagai Rumah dalam sebuah file rar (satu kali klik untuk masuk halaman simpan, disarankan) atau klik foto di bawah satu per satu jika Anda ingin memilah foto sendiri.
Anda mungkin memeriksa situs non-standar yang menjabarkan gabungan dengan Alur Pelayanan Resep Di Rumah Sakit - Berbagai Rumah dalam tag serupa : 0 to 9 dan A to Z. Silakan teliti.
Belum ada Komentar untuk "Alur Pelayanan Resep Alur Pelayanan Resep Di Rumah Sakit"
Posting Komentar